3,466 available servers with same‑day delivery, usually deployed within 4 hours after payment.
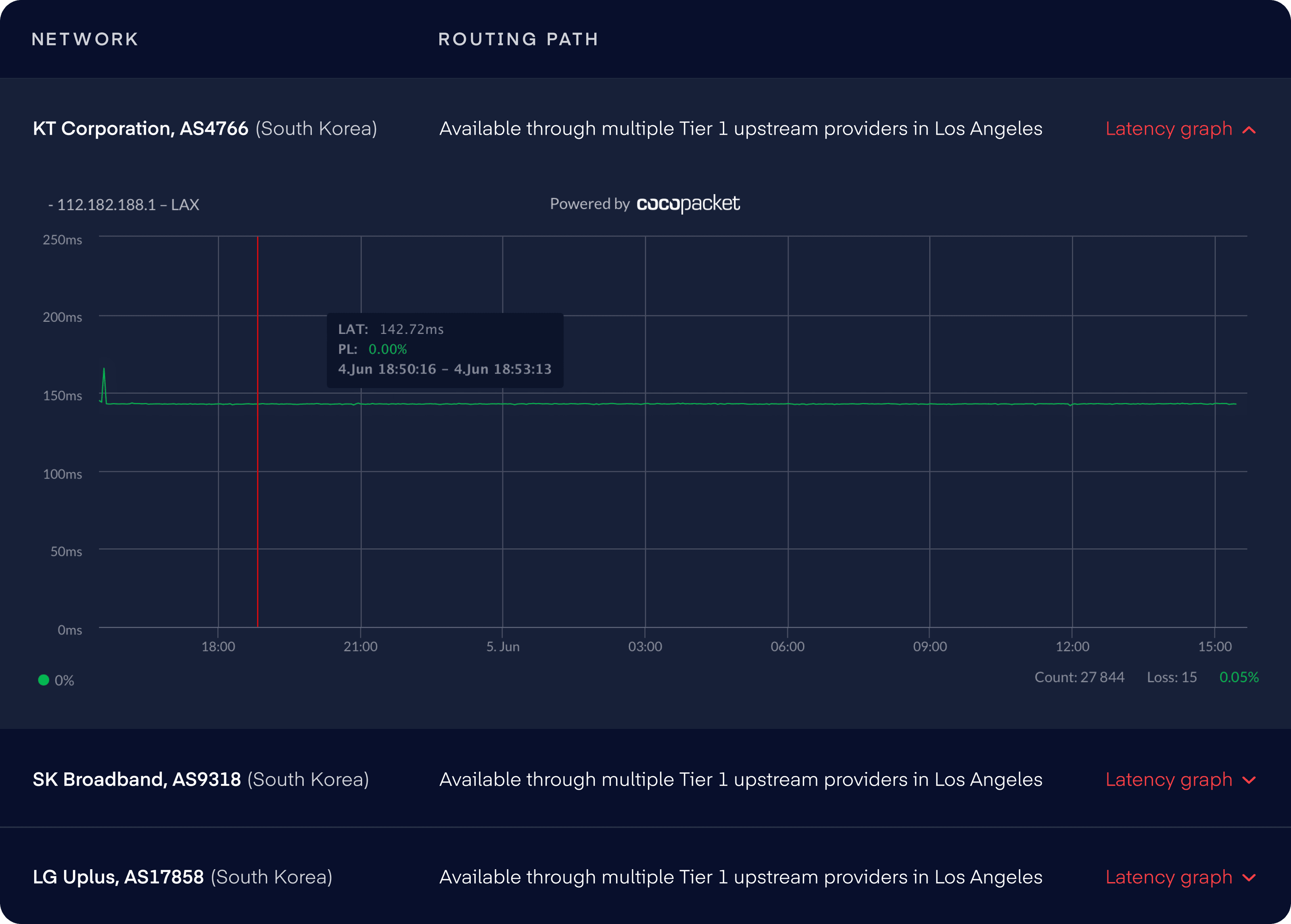
Dedicated servers with direct data delivery to South Korea
Ensure efficient data delivery to serve your end users in South Korea with DataPacket’s dedicated servers located in Tokyo and Los Angeles.
- 01 Unmetered bandwidth Flexible plans and up to 2×100GE unshared uplinks.
- 02 Direct connections Network directly connected to South Korean major IPSs.
- 03 Latest hardware On-stock configurations with same day delivery.
Tokyo data center
Tokyo DC is the perfect choice for low-latency delivery to end users in South Korea, ideal for live streaming and other latency-sensitive use cases.
- 60 servers in stock in Tokyo, with 4‑hour delivery
- Built-in DDoS Protection
- 100 Mbps – 40 Gbps unmetered bandwidth
- 24/7 tech support and real-time monitoring

Los Angeles data center
Los Angeles DC offers a perfect balance between cost and performance. Although it is farther geographically and cannot provide the same low latency as Tokyo, it is ideal for use cases that require high bandwidth with optimized costs, making it a no-brainer choice.
- 100 servers in stock in Los Angeles, with 4‑hour delivery
- Built-in DDoS Protection
- 100 Mbps – 40 Gbps unmetered bandwidth
- 24/7 tech support and real-time monitoring

Why choose DataPacket as your dedicated server provider
We’re happy to build a server with custom hardware for you. Upgrading your hardware or bandwidth plan is possible at all times.
We provide our services on a pay-as-you-go basis without any further commitments.
As our client, you have 24/7 access to technical support via ticket, email or personal Slack channel.
Test our network, server hardware, and support, through a trial deployment without any service limitations or quotas, with seamless transition to production.
Bandwith pool allows you to have single traffic plan for multiple servers within the same continent.
